韩方普团队在PNAS发表植物着丝粒研究新进展
近日,国际权威综合类期刊Proceedings of the National Academy of Sciences of the United States of America(PNAS)在线发表了题为“Non-B-form DNA tends to form in centromeric regions and has undergone changes in polyploid oat subgenomes”的研究成果,该研究揭示了non-B-form DNA在植物着丝粒中的潜在功能。临沂大学生命科学学院引进的高层次人才韩方普研究员为共同通讯作者。
植物着丝粒含有大量重复序列,这些重复序列的组成和排布在着丝粒结构和功能中的作用是着丝粒研究领域的难点和热点,着丝粒也是基因组测序组装最难完成的染色体区域,如何精细进行植物着丝粒的序列和功能解析是我们的长期研究目标。通常,着丝粒在染色体上的位置是相对保守的。而不同物种中双着丝粒染色体和新着丝粒染色体的不断发现,说明着丝粒区域大量的重复序列既不是其发挥功能的充分条件也不是必要条件(Birchler and Han, Plant Cell, 2018; Liu et al., PNAS, 2015)。以前认为着丝粒的重复序列不进行转录,但越来越多的研究表明着丝粒区的转录产物参与调控基因组空间构象和细胞分裂等重要的生物学功能。在植物中,着丝粒区域存在丰富的反转座子(Retrotransposon)和串联重复序列(Satellite),这些序列的组成和排布方式不同,调控过程也很复杂。有的RNA还会与DNA链结合形成DNA二级结构,比如R-loop(DNA:RNA杂合链和一条游离的DNA链组成的三链核酸结构),来发挥作用。因此,系统揭示着丝粒结合RNA及DNA二级结构在基因组进化和染色质组装中的潜在功能,具有重要的科学意义。
韩方普研究团队长期从事植物染色体生物学的研究。前期在玉米着丝粒区特异反转座子CRM1中鉴定到了3类环状RNA,功能研究发现CRM1来源的环状RNA通过R-loop结构结合在着丝粒区域,来调节染色质构象,从而影响着丝粒区特异组蛋白CENH3定位(Liu et al., PLOS Biology, 2020)。为了进一步理解R-loop结构在着丝粒区的分布特征,该研究团队利用ssDRIP-seq技术首次开展了玉米全基因组R-loop图谱的绘制,发现R-loop呈现着丝粒和近着丝粒富集的特征(Liu et al., Genome Research, 2021),推测R-loop可能在维持着丝粒功能和近着丝粒异染色质的形成中发挥重要作用。
除了R-loop,生物体基因组中还存在多种其他类型的非B型DNA二级结构, 如G-quadruplex(G4)、十字形DNA、三螺旋DNA等,在多种生物学过程中发挥重要的功能。该实验室近期以燕麦为材料,开展了燕麦着丝粒区DNA二级结构的系统性研究。研究人员首先制备了可以识别燕麦着丝粒特异的组蛋白CENH3的抗体,通过染色质免疫共沉淀并结合二代测序的方法,确定了六倍体燕麦着丝粒的位置和大小,并鉴定到了多个着丝粒特异的反转座子和minisatellite。通过软件预测六种类型non-B-form DNA(DNA bending, Slipped DNA, G-quadruplex, Cruciform DNA, H-DNA和Z-DNA)在燕麦染色体上的分布,发现Z-DNA,slipped DNA和DNA bending在燕麦所有染色体的着丝粒区域富集,并且更容易在着丝粒重复序列和CENH3结合区域形成,推测CENH3可能通过识别DNA二级结构来定位到着丝粒(图1)。

图1 Non-B-form DNA在燕麦着丝粒富集
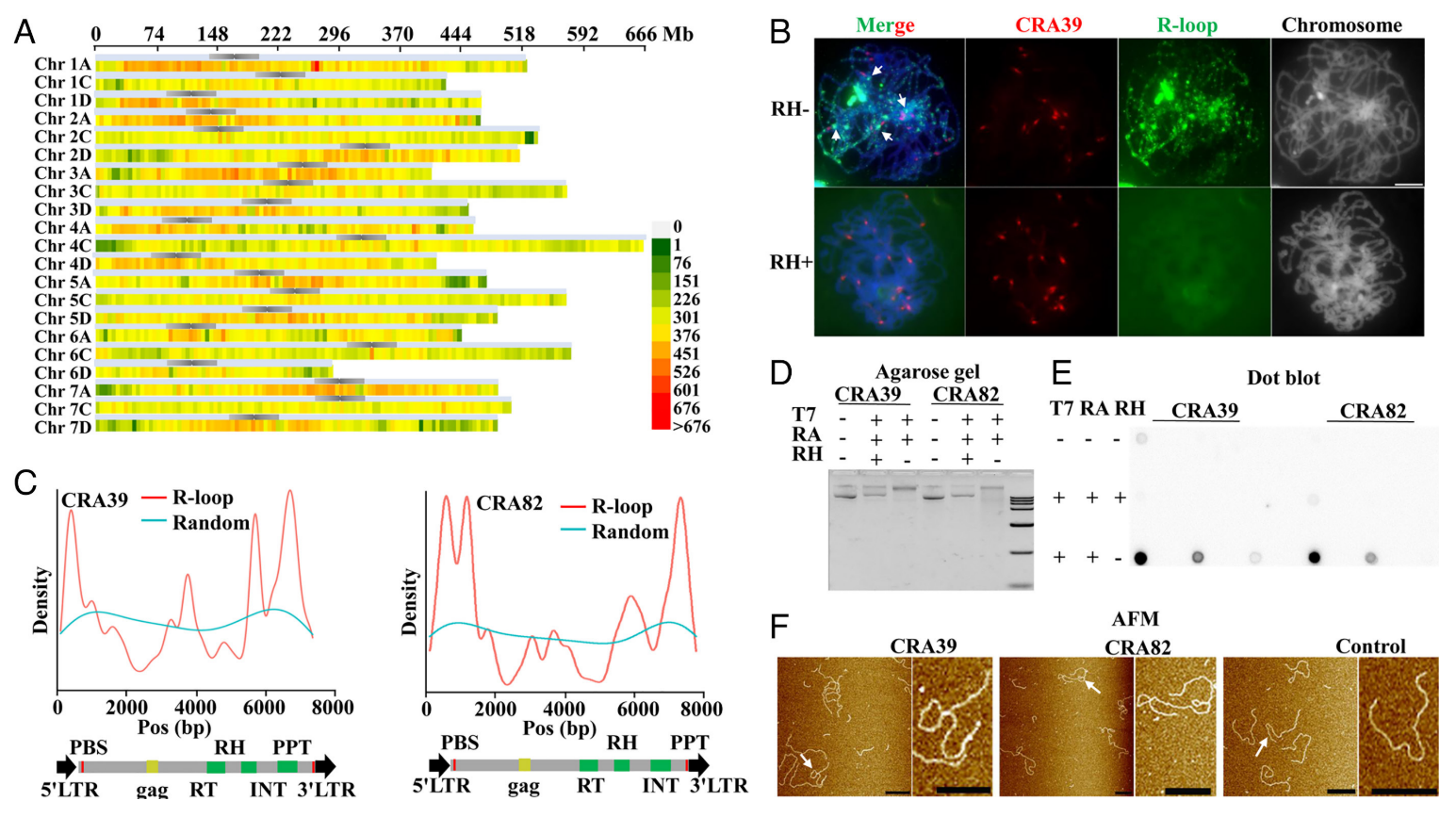
为了进一步从实验上验证着丝粒区non-B-form DNA的存在,并且回答R-loop在玉米着丝粒富集的特点是否在燕麦中也具有保守性,研究人员利用DRIP-seq技术绘制了燕麦的全基因组R-loop图谱,研究发现R-loop呈现一个越靠近着丝粒,peak密度越高的趋势。免疫荧光结果也表明R-loop信号在燕麦近着丝粒区显著富集。为了进一步明确着丝粒区介导R-loop形成的序列,分析了R-loop在着丝粒特异的反转座子CRA39和CRA82的分布,结果表明R-loop主要在这两个反转座子的转录起始位点和转录终止位点形成。通过体外转录结合原子力显微镜成像技术,也观察到了这两个反转座子上形成的R-loop结构(图2)。

图2:R-loop在燕麦着丝粒区富集
此外,为了进一步探究non-B-form DNA在燕麦着丝粒进化过程中的变化,研究人员通过CENH3 ChIP-seq结合二代测序确定了燕麦二倍体和四倍体着丝粒的位置和大小,分析non-B-form DNA在二倍体、四倍体、六倍体同一亚组中着丝粒区的分布比例,结果表明着丝粒区non-B-form DNA在燕麦进化过程中动态变化,这种变化可能与着丝粒区片段的缺失、倒位等有关。这些研究结果为研究着丝粒形成位置的决定因素及着丝粒的结构和功能提供了新的视角。该研究得到国家自然科学基金基金委重大项目和重点国际合作项目的资助。