植物染色体生物学及功能基因育种团队在小麦远缘杂交与野生基因利用上取得新进展
2023年2月24日,植物科学领域国际知名期刊Frontiers in Plant Science在线发表了题为“Development and cytological characterization of wheat–Thinopyrum intermedium translocation lines with novel stripe rust resistance gene”原创性研究成果,临沂大学生命科学学院为该论文的第一完成单位,胡晓君教授参与了本项研究,杨武云研究员和韩方普研究员为该项研究的通讯作者。
作为多年生的牧草,异源六倍体中间偃麦草(JJJSJSStSt,又名天蓝冰草)具有根系发达、长势旺盛、抗多种病虫害、抗寒和抗旱等优良性状。由于易于小麦杂交,中间偃麦草作为优良基因的供体被广泛用于小麦遗传改良。首先,国内外研究人员利用中间偃麦草与小麦杂交创制了许多小麦-中间偃麦草部分双二倍体,比如黑龙江农业科学院利用中间偃麦草育成了中1~中5等八倍体小冰麦。随后,研究人员利用创制的部分双二倍体与小麦杂交获得了一系列的小麦-中间偃麦草异源附加系,比如利用中1~中5与不同小麦杂交创制了两套小麦-中间偃麦草异源附加系:TAI-11~17和TAI-21~27。小麦-中间偃麦草异源附加系的创制为外源基因的进一步转移和利用创造了条件。
该研究利用国内优势条锈病生理小种CYR32、CYR33和CYR34对小麦-中间偃麦草异源附加系TAI-14接种鉴定时发现,当含有中间偃麦草外源染色体片段时,TAI-14(44)表现为高抗条锈病,而当外源片段丢失后,TAI-14(42)表现为高感条锈病,这表明在中间偃麦草外源染色体上存在一个抗条锈病位点,命名为YrT14(图1)。

图1 小麦-中间偃麦草异源附加系TAI-14核型和条锈病抗性鉴定
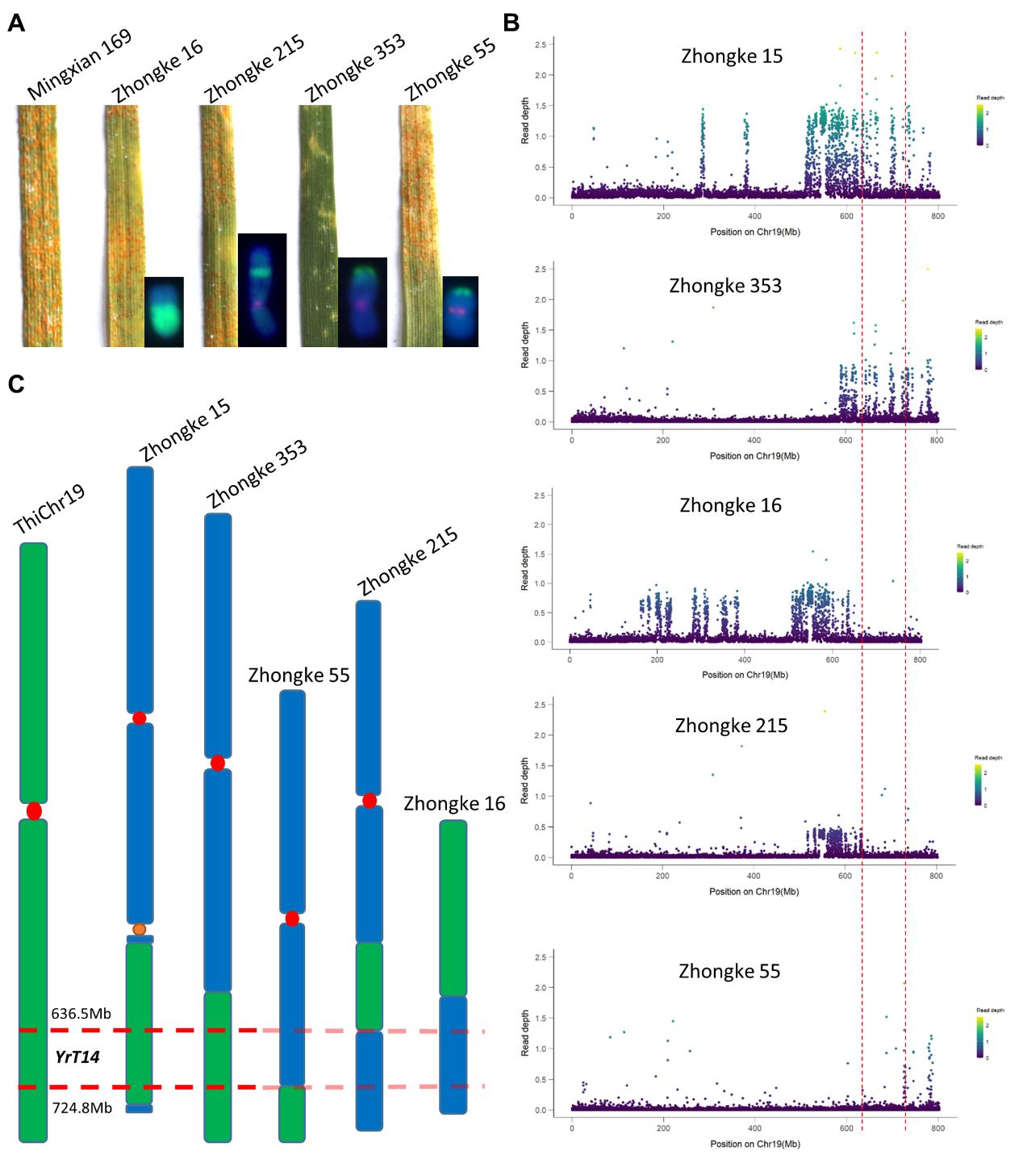
为了进一步定位和利用YrT14,研究人员利用染色体工程技术对异源附加系TAI-14的花粉进行了物理辐射,从后代8100粒杂交后代中筛选到了153份小麦-中间偃麦草易位系,根据易位发生的位置和外源片段的大小,将筛选到的易位系划分为小片段易位系、大片段易位系和中间插入易位系。在对易位系进行回交改良中发现,易位系中科15和中科78无论是苗期还是成株期均表现为高抗条锈病,而且综合农艺性状性优良(图2),二者可作为新的抗源用于小麦条锈病抗性育种。

图2 中科15的核型和综合农艺性状
将易位系的表型与核型相结合,利用基因组重测序技术,将抗病基因初步定位在中间偃麦草19号染色体(7J或7Js)636.7 - 724.8 Mb的区里区段内(图3),为基因的进一步克隆奠定了坚实的基础。

图3 小麦-中间偃麦草易位系的条锈病抗性鉴定及YrT14的定位
该项研究不仅发现了前人从未报道过的新基因,并且利用染色体工程技术创制了新材料,为小麦条锈病抗性育种提供了新抗源。该研究由临沂大学、中国科学院遗传与发育生物学研究所、四川农业科学院作物所和成都生物所合作完成。本研究得到了国家项目的资助。